校长邮箱
书记邮箱
人才培养
一站式办事大厅
图书馆
培训就业一体化服务平台
教育科研网
职业教育活动周
搜索
学校概况
学校简介
学校章程
创办人
现任领导
大事记
历史沿革
校园规划
光影泉海
联系我们
视觉形象识别系统
学院设置
航海交通学院
海洋工程学院
信息工程学院
经济管理学院
健康休闲学院
国防教育学院
通识教育学院
马克思主义学院
三创学院
退役军人教育学院
人工智能学院
低空经济学院
管理服务
交流合作
招生信息
技能培训
船员培训学院
继续教育学院
招贤纳才
数智泉海
走进泉海
720°全景校园
“AI赋能·唱响民族之声”优秀作品展播
联系我们
泉海热点
首页
/
泉海热点
/
正文
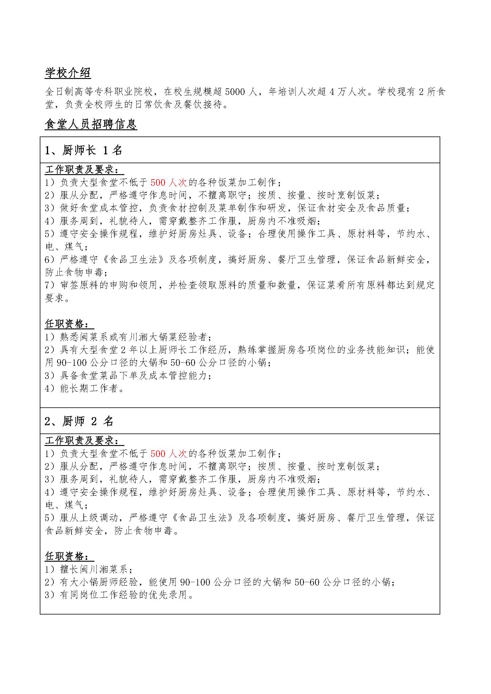
食堂准备工作安排
来源:
作者:
发布时间: 2021-02-26
浏览次数:次
上一篇:
我校开展2021年泉海院招生动员培训、交流会议
下一篇:
【喜报】我校被确立为泉州市退役军人就业创业园地
地址:福建省石狮市祥芝镇古浮二十区1号
举报邮箱:yj02@qzoiedu.com / 举报电话:(0595)88983105
官方电话:0595-83015559 / 招生热线:0595-83858888
值班手机:18960221860 传真:0595-83015559
船员培训事务:0595-83092113 0596-88960863
退役军人事务:18605952581;18649976366
学校公众号
招生处公众号
Copyright ©2024泉州海洋职业学院 版权所有
闽ICP备09021863号-2
闽公网安备 35058102000172号
违法和不良信息举报中心